Understand any codebase in minutes, not days.

Ask questions about any codebase in plain English. Whether you're a PM understanding product logic or a developer navigating another team's code — get instant answers with flowcharts.

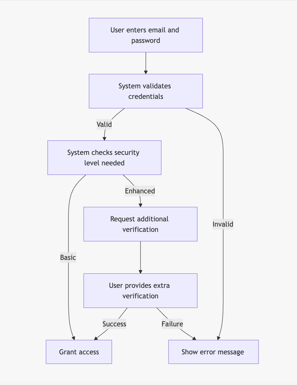
Example flowchart showing authentication process in plain English

Clear, visual answers from any codebase

Stop the "ask someone who knows" cycle

Without biral

The Old Way

  1. You need to understand how something works in the codebase A PM asking about refund logic, or a dev integrating with another team's service
  2. Slack someone who might know ⏱️ 10 minutes
  3. Wait for them to context-switch ⏱️ 4 hours (or 2 days)
  4. Get a partial, verbal answer Missing edge cases, outdated docs, no visuals
  5. Follow-up questions restart the cycle
Total Cost: Hours to days of waiting, blocked on someone else's availability, answer still incomplete
With biral

The New Way

  1. You need to understand how something works in the codebase
  2. Ask biral in plain English ⏱️ 10 seconds
  3. Get a complete answer with flowcharts ⏱️ 30 seconds
Total Cost: 40 seconds, zero interruptions, always up-to-date with the actual code

Built for everyone who needs to understand the codebase

Engineering Teams

Understand how another team's service works before integrating with it. Onboard faster to unfamiliar repositories, trace logic across services, and get architectural overviews — without reading every file.

Product & Business Teams

Stop interrupting engineers. Get instant answers to "How does billing work?" or "What happens when a user upgrades?" Self-service access to understand features, pricing logic, and workflows.

Sales & Customer Success

Answer customer questions on the spot. Understand capabilities without waiting for engineering. Know exactly what your product can and can't do.

Compliance & Legal

Audit data handling and privacy policies without reading code. Understand what data you collect, how long you store it, and where it goes, in plain language.

Explore popular codebases, no signup required

See how biral works by asking questions about real open-source projects

Loading demo repositories...
1

Connect Repository

Point to your GitHub repo or local path. We'll index your codebase automatically.

2

Ask Questions

Type your question in plain English — about your codebase or another team's.

3

Get Answers

See flowcharts and clear explanations of how things work.

Currently supports: Python, JavaScript, TypeScript

More languages coming soon